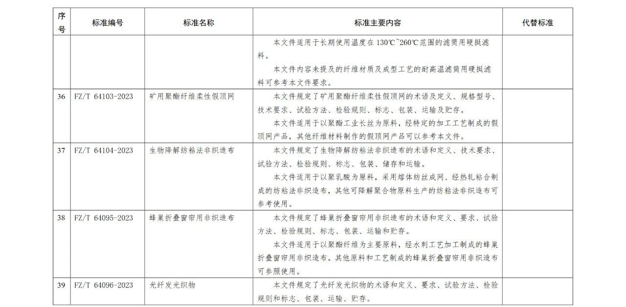
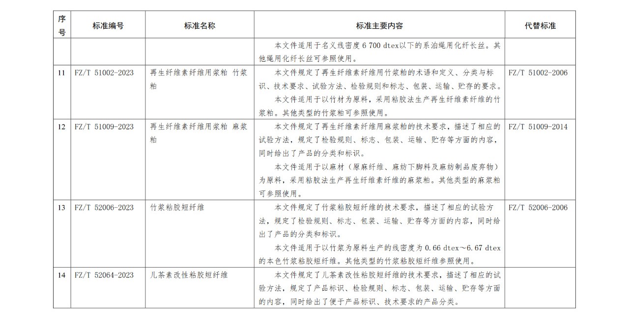
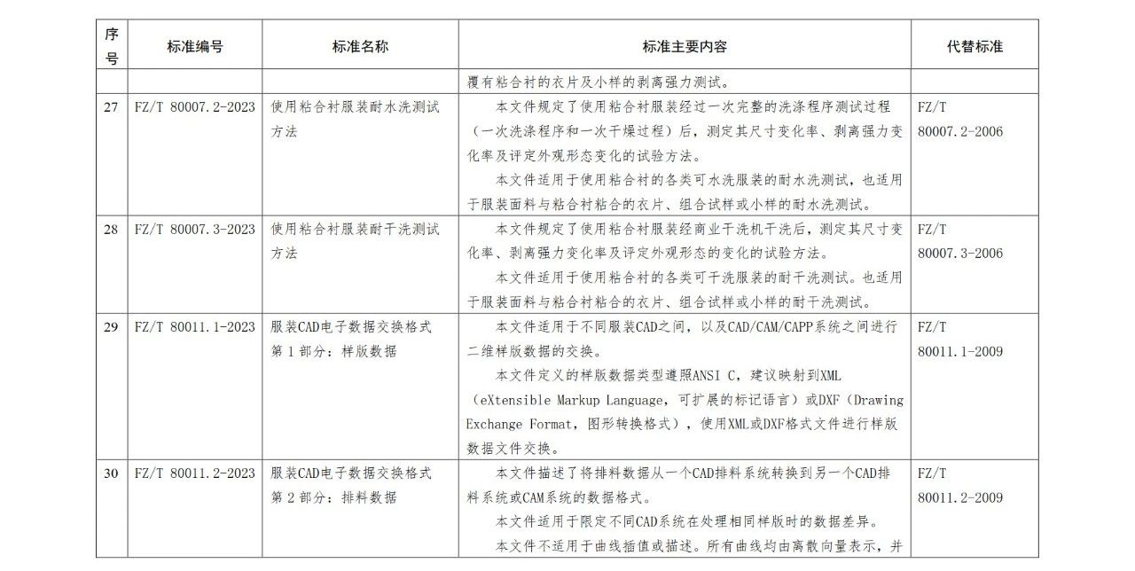
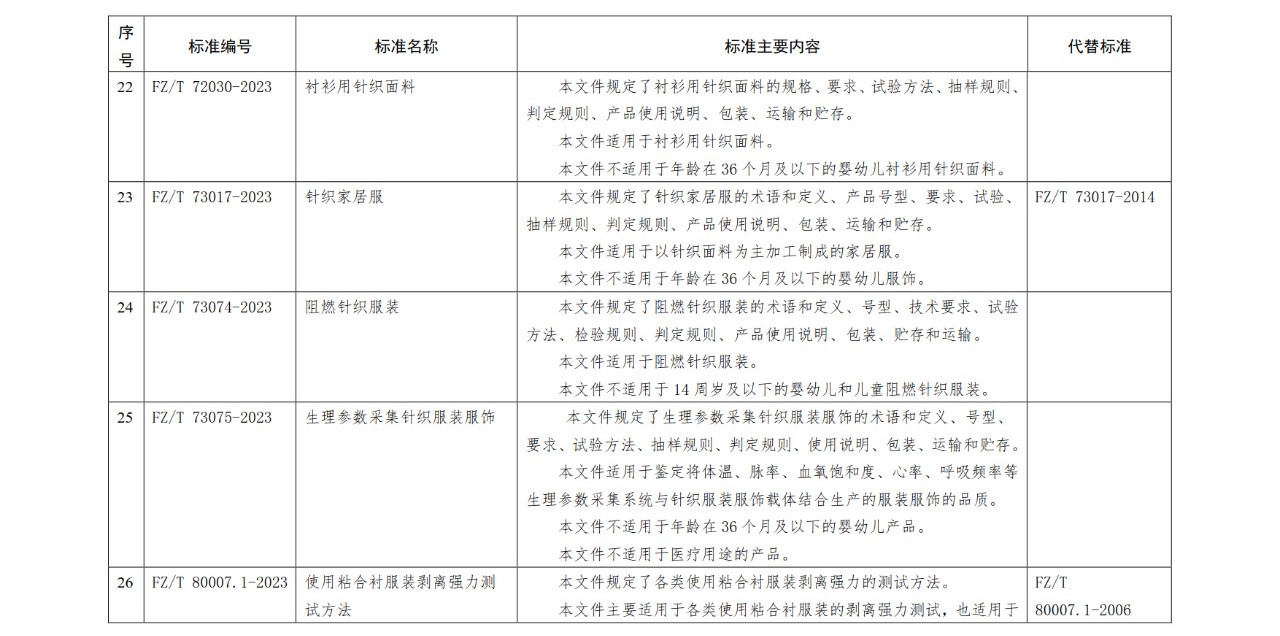
您现在的位置是:首页 > 要闻 工信部发布42项纺织行业标准报批公示 来源:纺织服装周刊 发布日期:2023-07-13 字体: 【小】 【中】 【大】 7月10日,工信部发布400余项行业标准报批公示,其中包括42项纺织行业标准。公示时间为2023年7月10日-2023年8月10日。 附件:42项纺织行业标准名称及主要内容等一览表 热门文章: 聚力专精特新 共筑产业未来—2026中国纺联春季联展【纺织专... [2026-02-05] 链接全球家纺商机,2026intertextile秋冬展展位... [2026-02-04] 数读2025 | 盘点全年中国纺织行业对外贸易表现 [2026-02-03] 以改革创新精神将社会工作各项决策部署落实到位--与会代表深入... [2026-01-28] 链接全球纺业,共启“十五五”新篇--2026年纺织贸促会邀您... [2026-01-27] 展会直通车